4006770986
当前位置: 首页>> 舆情报告 >>正文

中央军委在南海海域举行海上阅兵

2018-04-23 13:29
作者:蚁坊软件浏览次数:19329

网络标签:南海  阅兵  习近平  战舰  辽宁舰  海军  48艘战舰  76架战机

 

图片来自新华网 如有侵权请及时告知

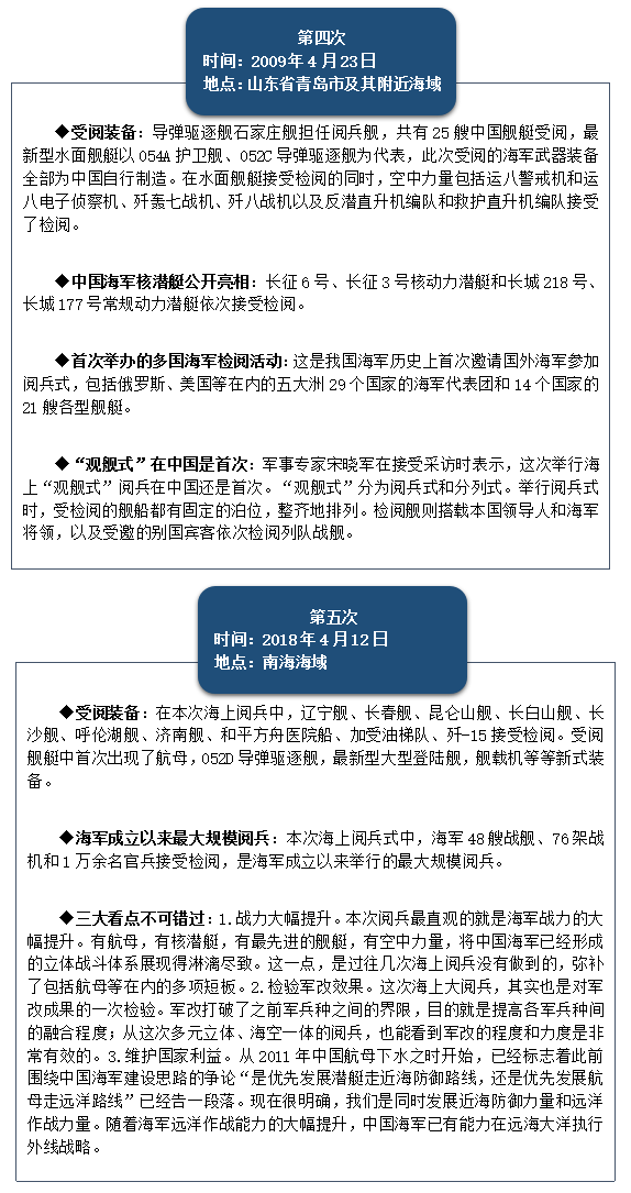
简介:2018年4月12日上午,中央军委在南海海域隆重举行海上阅兵,这是新中国历史上规模最大的海上阅兵。中共中央总书记、国家主席、中央军委主席习近平检阅部队并发表重要讲话。他强调,在新时代的征程上,在实现中华民族伟大复兴的奋斗中,建设强大的人民海军的任务从来没有像今天这样紧迫。坚定不移加快海军现代化进程,善于创新,勇于超越,努力把人民海军全面建成世界一流海军。相关舆情量在4月12日达到顶峰。

一、事件回顾

1.阅兵经过

1.中国五次海上阅兵大看点

 

二、传播分析

2.1 传播趋势

 

4月12日,央视新闻联播发布长达22分钟的头条新闻对此次南海阅兵进行报道,引发舆论讨论量迅速飙升,形成舆情高峰。随后,新华网发表题为《习近平出席南海海域海上阅兵》的文章、微信公众号“央视新闻”发表文章《中央军委在南海海域隆重举行海上阅兵 习近平检阅部队并讲话(附视频)》后,舆情量达到顶峰。与此同时,各大网络媒体相继发布对此次海上阅兵亮点、看点、评价等文章引发大量转载,相关舆情在4月13日出现次高峰,随后舆情热度逐渐平稳。

2.2 平台分析

 

在“中央军委在南海海域举行海上阅兵”事件中,信息量排名前三的传播平台依次是微博新闻网站微信公众号。在微博平台上,官方微博@人民日报、@央视新闻、@军报记者等相继发布南海阅兵信息,引发了整个舆论的强震。其次,微博达人@DS北风、@军粉、@军武菌等的参与,更有著名军事专家、央视特约评论员杜文龙在微博平台发表被检阅的军事装备的博文,增强了事件的传播效果。而新闻媒体及时发布权威报道,公布和解析南海阅兵的亮点、看点等,在传播过程中起到不可或缺的作用。值得注意的是,此次南海阅兵事件中,微信公众号取得了极大的传播效果。微信作为一个近年最具人气的产品之一,旗下微信公众号的趣味性和粉丝关联性使传播速度更快、到达率更高、受众(粉丝)更优质等优势,其发布的新闻传播作用更明显。官方主流微信公众号“新华网”“人民网”“央视新闻”等发布了相关信息,加重了社会影响力。而自媒体微信公众号“澜儿点兵”“三剑客”“深度军事”“东方军事评论”等也发布了相关信息,增强了网民讨论热度。

倾向性分析

3.媒体报道分析

 

在“中央军委在南海海域举行海上阅兵”事件中,“央视网”“中国军网”等媒体对该事件的报道,引发大量网站的转载,使得传播该事件占据主导位置,其报道占比达49%。由于此次海上阅兵是新中国历史上规模最大的海上阅兵,新型潜艇、水面舰艇、作战飞机也集中精彩亮相,引发“央视网”“环球时报网”“新浪网”等多家网站对阅兵中的军事武器进行报道,此类报道占比达23%;伴随社会民众参政议政热情空前高涨,“人民网”“澎湃新闻”“中华军事网”等多家网站也乘势对此次南海阅兵的目的及意义发布深度解读文章,此类报道占比达12%;当下中国正面临国家安全环境的深刻变化,南海阅兵也受到世界各国关注,“参考消息”“海外网”等网站报道了境外媒体对该事件的回应及反响,此类信息占比达9%;此外,其他新闻占比7%,主要是祖孙同堂看阅兵、南海阅兵迅速圈粉等。

3.2 网民话题分析

 

在此次海上阅兵事件中,有35%的网民观点传播南海阅兵的新闻;30%的网民观点表达出了对强大国力感到自豪,这部分网民感慨于祖国国力的强盛,感慨于数辈以来的努力,才让中国有现在如此高的国际地位;值得注意的是,23%的网民观点提及了台湾问题,这部分网民认为,中国选在此时此地阅兵,是向国际展示军事实力的信号,更是对台湾的警示,收复台湾指日可待。更有部分网民观点认为:此次南海阅兵与美国插手南海、“美台关系”急剧升温密不可分;7%的网民观点讨论阅兵规模及装备——这是新中国规模最大的海上阅兵,此外,有5%的网民观点进行了其他表达,如讨论部队官兵为保证阅兵顺利组织夜间训练、点赞网上热传的阅兵MV、关注军舰命名等。

四、关注人群分析

4.1 原创及转发分析

 

由上图可知,有20.6%的网民针对该话题发表了原创观点或消息,而其他79.4%的网民转评了这些信息,帮助话题大规模传播,增强了话题的影响效果。

4.2 关注人群性质分析

由上图可知,网民言论主要来自草根阶层(普通+达人)占86.9%,其余言论来自认证用户群(名人+政府+企业+媒体+校园+其他+团体),占比13.1%。认证用户的言论又以名人用户群最多,他们作为意见领袖发表了代表性的观点,在舆论场中具有较大的话语权。其次是政府用户群,利用微博平台发出权威、官方声音,正确引导舆论。

4.3 关注人群地域分析

 

由上图可以看出,北京的网民对话题的关注度最高,其次是广东山东。“中央军委在南海海域举行海上阅兵”属于政治军事类事件,地处政治中心的北京网民对此类事件的敏感度高,所以对此事件的关注度最高。广东和山东的人群关注热度次之,主要是因为广东距离南海较近,加上强大的人口基数导致话题地区热度上升,而山东黄海海域在1957年至今共举行过多次大型海上阅兵,故山东网民对此事也较为关注。此外两省的人口数量分别排名全国第一、二,人口数量众多也是原因之一。

点评与启示

5.专家点评

5.2 启示

2018年4月12日,中央军委在南海海域举行海上阅兵,是中国历史上规模最大的海上阅兵。此次南海阅兵吸引了众多网友关注,舆论热度居高不下。网民自发对参与阅兵的装备进行分析、阅兵历史汇总贴层出不穷,反映了网民对海上阅兵的极大关注与热情重视;与往年阅兵相比,讨论内容质量更高,评论内容不乏专业性的军事评论,内容上大到我国海上军事发展史,小到数次阅兵的军事进展细节对比,无不表明网友的军备知识、军事素养得到较大提升。

对于此次南海阅兵的目的,网友普遍持正面观点,认为其一是展示出我国各军兵种力量以能打仗、打胜仗作为强军之要,进一步加强和提升战斗能力以达到未来信息化作战的要求。其二是展示出我国要继续提升海上力量、海空方向以及其他各种力量的综合作战能力,更好维护国家领土主权以及海外各种利益、非战争军事行动的能力。

对于此次南海阅兵的影响,与南海阅兵相关的词语中,关联的词语主要是“台湾”,其次是“美国”。表明网友对我国台湾反应的重视,对美国态度以及下一步行动表现出关心。舆论普遍认为:此次南海阅兵与美国插手南海、近期“美台关系”急剧升温密不可分。台湾阅兵也显得有“争锋相对”“打擂台”之嫌。美国著名战略研究机构兰德公司在对中美局势进行分析时提到,美国会坚决斗争去阻止中国获得对南海的控制权,面对美国这种决心,中国可能会寻求和平解决。相反的,与美国阻止中国武力统一台湾的意志相比,中国人防止台湾从中国独立的决心会更加坚决。

总结此次南海阅兵取得较高的讨论热度,其一是中央军委南海阅兵规模大,是历史上最大规模的一次海上阅兵,此次出动了四十八艘战舰,七十六架战机,军队第一艘航空母舰亦首次加入阅兵阵容。其二是参与的军事装备主要由国产构成,体现了我国军事装备的进展速度。其三是此次阅兵展示了海上军事实力,表现了海军实际训练水平与操作能力的大飞跃,标志着实战能力的重大突破,鼓舞了国民对海上军事行动的自信心和民族自尊心。

六、外媒视角

(部分文字、图片来自网络,如有侵权,请及时与我们联系,我们会在第一时间删除相关内容!)

蚁坊软件

鹰眼舆情观察室

2018年4月17日


(部分文字、图片来自网络,如涉及侵权,请及时与我们联系,我们会在第一时间删除或处理侵权内容。电话:4006770986  负责人:张明)

免费试用

首页

产品中心

舆情播报

关于蚁坊

加入我们