4006770986
当前位置: 首页>> 舆情报告 >>正文

2019年武汉世界军人运动会

2019-11-08 15:51
作者:蚁坊软件浏览次数:28308

网络标签:世界军人运动会  军人奥运会  军运会  兵兵  创军人荣耀

 

(图片来源于新华网 如有侵权请及时告知)

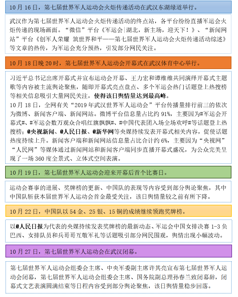
简介:第七届世界军人运动会,于2019年10月18日至10月27日在中国武汉举行,共设置射击、游泳、田径、篮球等27个大项、329个小项,来自100多个国家的近万名现役军人同台竞技。最终,中国军团以133金64银42铜的成绩,首次获得奖牌榜第一位。相关舆情量于10月19日达到最高峰。

一、传播趋势


二、历届军运会盘点

三、本届军运会亮点

四、舆论聚焦

世界军人运动会作为公众普遍关注的重要国际体育赛事,每届举行之际都大获舆论关注。今年,媒体和网民对于军运会的期待值均有所提高,讨论声量也有所上涨。从军运会预热到开幕式、闭幕式三个不同时间段内媒体和网民均参与其中,大话军运会相关话题:

1.预热阶段:众多媒体同预热,舆论期待指数高

第七届世界军人运动会进入倒计时,“人民网”“新华网”“央视网”等众媒体对本届军运会进行预热,开幕式准备情况、备战军运会的运动员和工作人员状态、军运会场地设施运行状况、习近平总书记将出席第七届世界军人运动会开幕式并宣布运动会开幕等成为舆论关注点。舆论认为本届军运会出现多个“首次”,充分展示了我国的国际影响力和武汉的发展实力。#军运会开幕式彩排画面曝光#、#熨烫国旗需6个环节12道工序#、#军运会吉祥物兵兵表情包#、#军运会火炬抵达武汉#、#央视主播一串大赞大武汉#等话题吸引了大量流量,本届军运会开幕式将呈现哪些亮点,引发舆论大量探讨,中国方队入场人员、文艺表演节目、场内火炬传递和点火仪式等成为备受期待的内容。

2.举行阶段:热门话题同关注,震撼、激动成主旋律

第七届世界军人运动会开幕式于10月18日晚20时在武汉体育中心举行,中共中央总书记、国家主席、中央军委主席习近平出席开幕式并宣布运动会开幕。

“中央广播电视总台”“新华网”对开幕式进行现场直播,“人民网”“央视网”“中国网”“中国军网”等中央重点新闻网站和“人民日报客户端”“新华社客户端”“央视新闻客户端”等新媒体平台进行同步转播。随着开幕式的开始,中国运动员入场、习近平总书记宣布开幕、军运会主题歌、真人版清明上河图、开幕式新科技等内容引发了大量讨论。舆论认为中国运动员入场太震撼,太激动人心,扛旗的王治郅和穿军装宣誓的袁心玥太吸人眼球,并高呼中国健儿加油;舆论认为开幕式演出节目充分体现了中华文明,彰显了“止戈为武”思想,360度全景演出,现场美如画,其中,部分舆论认为真人版清明上河图太震动人心,朗朗弹奏黄河大合唱引人热血沸腾,众人合唱爱国歌曲太感人等。此外,军运会吉祥物头套掉地后捡起来继续工作的一幕,令网民直呼可爱又心疼。

随着军运会的正式开始,各路赛事也引发众多关注,#中国军人像子弹一样快#、#中国队平均50分钟拿一块金牌#、#中国获军运会羽毛球历史首金#、#中国代表团金牌数破百#、#邢雅萍包揽女子跳伞个人项目6金#等关于中国战绩的话题引发大量讨论,网民为中国健儿加油的同时高呼身为中国人自豪感满满,认为运动员们辛苦了。此外,#一个军礼为什么引全场尖叫#、#军运会巴西吴彦祖#等话题也引发了大量围观,网民称,本届军运会成为历来赛会规模最大、竞赛项目最多的一次盛会,众多精彩细节数不胜数。

另外,值得注意的是,境外少量媒体将报道方向聚焦在“中国方队作弊”“武汉斥巨资搞面子工程”等方面。境外舆论称中国政府严禁大陆媒体报道“中国定向越野队集体作弊丑闻”,是因为威胁到中国的“强军梦”,曾揭中国体育“兴奋剂丑闻”的所谓流亡人士,则呼吁国际体育组织制裁中国“政治体育”造假行为;聚焦武汉城市面貌,部分舆论称,中国政府斥巨资发起“城市环境综合整治”运动,武汉街头到处可见翻新外墙、整修路面等面子工程,严重影响居民日常生活,致怨声载道。

3.闭幕阶段:衍生话题获关注, 感动瞬间耐寻味

10月27日,第七届世界军运会落下帷幕,给大众留下无数感动瞬间和超燃时刻。开幕以来,中国代表团共获得133金64银42铜,239枚奖牌,收获满满,网民认为中国队战绩霸榜的背后是日复一日的辛苦付出,感恩中国军人的付出奉献!媒体评论此次军运会,认为武汉用热情周到的办赛服务,给各国参赛选手留下了极为深刻的印象,受到各国代表团一致好评,中国通过这次军运会成功展开军事外交,展示和平形象!

#央视主播用武汉话点赞武汉#、#当冠军会导致脖子累#、#军运会专门放视频感谢志愿者#、#军运会主题歌《和平的薪火》MV超震撼#、#世界军运会闭幕式 弹古琴的小姐姐#等衍生话题引入大量流量,舆论认为本届军运会看点很多,可谓是“惊艳、惊喜、精神”,深深被中华文化的魅力、中国人民的服务精神、中国创新“黑科技”等所折服。

五、舆情总结

不负众望,武汉军运会中国交出一份完美答卷

2019年武汉世界军人军运会,无论是对中国还是国际社会来说,都是一个巨大的成功,国际各界均给予极高的评价,武汉军运会中国很自豪的交出了一份完美答卷。首先,武汉凭借其独特的地理条件、承办国际大型综合体育赛事的能力等优越条件,开创首开一城举办所有军运会项目的盛举;其次,“和平精神”贯穿始终。“创军人荣耀,筑世界和平”的主题口号,旨在希望各国选手用友谊的桥梁促进文明沟通,用心灵的交融凝聚和平力量。开幕式演出中,硕大的篆体“武”字被分为“止”“戈”两部分之后,又化为“和”“合”二字,这一巧妙设计将“止戈为武”的军事理念和“以和为贵”的传统思想完美地表达了出来。开幕式中中国维和部队的现身,也完美体现了人民军队威武之师、文明之师、和平之师的新形象;最后,中国队以优异表现展现中国军人的风采。军事体育项目是军运会赛场上异常激烈也异常重要的项目,也是衡量各国军队战斗力的一把标尺,中国军人在这样一个特殊的“战场”上取得如此丰硕的成绩,这背后离不开其辛勤付出和顽强拼搏,也很好地向国际各界展示了中国军人“召之即来,来之能战,战之必胜”的良好作风。

众多黑科技亮相,助力军运会完美收官

本届军运会作为5G技术国际标准确定后的第一届大型国际体育赛事,集中亮相了各类5G应用,让本届军运会充满科技感,也给未来带来了更大的想象空间。传统赛事直播都是通过有线网络,限制了直播的灵活性。这一次,5G直播背包实现了直播的移动化,颠覆传统视频画面的真实感给观众更加逼真的体验。中央广播电视总台在海军五项赛事报道中使用5G+4K技术,制作实时超高清画面,使得观众可以通过电视、手机畅享5G技术带来的高清直播观赛体验。新华社客户端上也开展了一场基于5G网络传输的新媒体直播,专访了中国女排名将袁心玥,吸引了数十万观众观看。AR沙盘、5G 360度全景直播、5G VR互动游戏——在军运会主媒体中心和军运村等地亮相,有关5G黑科技的展示也吸引了不少国内外运动员前来体验。此外,呐喊无回声、座椅后面吹凉风、空气灯光智能控制等创新技术应用于武汉军运会的比赛场馆,亮点多多,极具科技含量,为世界各国军人运动员创造了比赛最佳条件。

(部分文字、图片来自网络,如涉及侵权,请及时与我们联系,我们会在第一时间删除或处理侵权内容。电话:4006770986 负责人:张明)

蚁坊软件

鹰眼舆情观察室

2019年11月7日

免费试用

首页

产品中心

舆情播报

关于蚁坊

加入我们