4006770986
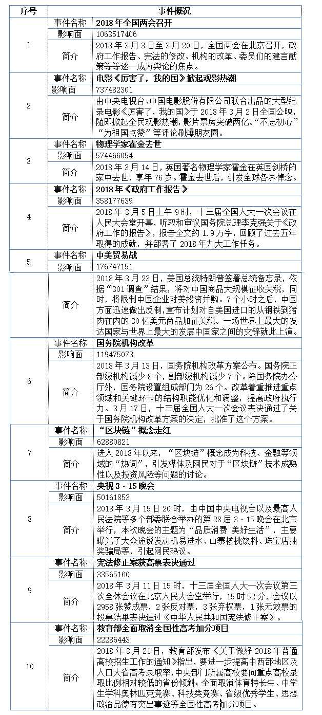
当前位置: 首页>> 舆情报告 >>正文

2018年3月社会舆情热点分析

2018-05-02 15:37
作者:蚁坊软件浏览次数:29177

蚁坊“鹰眼舆情观察室”依托“鹰眼速读网”“鹰击早发现”系统,基于学术视野和科学方法做出第三方客观深度的研究分析报告。一方面对全网和定点网站如:新华网、人民网、中国新闻网等主流网络媒体以及微博、微信、论坛、博客、贴吧、问答等平台进行监测;另一方面通过电话抽样调查、内容定性定量分析、焦点小组、专家意见等方法对舆情事件进行多角度分析。

本月选取2018年全国两会召开、电影《厉害了,我的国》掀起观影热潮、物理学家霍金去世等共计十个热点事件从舆情话题、舆情热词、传播源头、时间跨度、关注人群等不同维度进行归纳整理形成报告。

一、事件概况

二、舆情话题

 

在3月份的热点舆情事件中,政法、科教、经济类话题最受关注。其中,政法类话题占据首位,引发舆论热议,主要涉及2018年全国两会召开、2018年《政府工作报告》等。

三、舆情热词

 

上图是通过综合3月份十个热点舆情事件的关键词词频、热度权重、关联强度等因素而出,可见网民关注度更高的事件,相关关键词字体越大,其中2018年全国两会召开、宪法修正案获高票表决通过、国务院机构改革的关注度较高。

四、传播源头

 

在选取的十个热点舆情事件中,由媒体率先报道或主导的事件有5个,分别为“区块链”概念走红、宪法修正案获高票表决通过、2018年《政府工作报告》、2018年全国两会召开、央视3·15晚会,这些事件大多偏向政经类事件,媒体拥有第一手信息发布权,例如《中华人民共和国宪法修正案》以及2018《政府工作报告》,就是“新华社”、《人民日报》等媒体受权发布。而央视3·15晚会虽然主要涉及民生话题,但因为晚会主办方的媒体身份,使媒体成为事件第一传播源。

由官方率先发布的热点舆情事件有3个,分别为国务院机构改革、教育部全面取消全国性高考加分项目、中美贸易战,这三个事件皆因官方通报事件相关信息而引起关注,官方是事件的传播源头或重要节点。

以网民优先关注或者爆料的热点舆情事件有2个,分别为物理学家霍金去世、电影《厉害了,我的国》掀起观影热潮事件,从事件性质看来皆为科教、文化事件,从这些热点事件的传播源头可以看出,由于网络的大众化,贴近民众生活的事件更能引起网民关注。比如物理学家霍金去世热点事件中,由于霍金在中国知名度较高,其去世消息一经传出,网民就纷纷在微博发布内容进行悼念,同时部分网民还讨论了霍金科技成果和思想观点,使得该事件受到众多关注,成为热点舆情事件。

五、时间跨度

从舆情源头到舆情平息之间的时间跨度,代表一个话题传播和影响的周期。受事件性质、事件涉及单位等因素的影响,舆情持续时间有长有短,现将十个事件的舆情持续时间跨度进行整理如下:

 

由上图可见,大部分事件的舆情持续时间都在一周左右,通常在7天或7天以内。另外,2018年全国两会召开、“区块链”概念走红、电影《厉害了,我的国》掀起观影热潮事件的持续时间超过了10天。

通过对比可知,涉及国家重大决策、国际关系的政治类事件舆情持续时间会相对较长。2018年全国两会召开时,各项政策和改革方案的陆续披露,引起网民持续讨论;同时人大代表在两会上的言行也吸引着网民目光,所以该事件舆情持续时间较长。中美贸易战,由于原因复杂,在事件发展过程中变数较多,相关舆情一直居高不下,持续时间较长。

而事件涉及到的话题单一或者争议点少,舆情通常很快就会平息,如国务院机构改革、教育部全面取消全国性高考加分项目这两个舆情,属于国家层面决策,官方发布消息,媒体宣传口径统一,所以舆情持续时间相对较短。但也有其它特殊因素导致舆情持续时间拉长,如“区块链”概念在互联网科技领域早已有之,但不被大众了解,直到2月26日《人民日报》第17版财经周刊用一整版的篇幅谈及“区块链”和数字经济,其中文章《三问区块链》引起了行业热议,普通民众也开始讨论相关话题,舆情量才开始上升。

六、关注人群

6.1 博文类型

 

在本月选取的十个热点事件中,转发占比均大于原创,尤其2018年全国两会召开、2018年《政府工作报告》、国务院机构改革等涉及政府的重大事件中,博文转发的比例远高于评论和原帖,在这些事件中,大部分网民通过转发来帮助话题大规模传播,增强话题的影响效果,促使舆情热度快速升温。

而在央视3·15晚会、中美贸易战等事件中,博文的评论占比较高。以央视3·15晚会为例,在涉及民生利益的重大的新闻热点事件中,网民的评论占比为30.4%,就假冒伪劣产品、打假治假的措施等方面讨论较多。很多有舆论领导力的媒体官微对更多的假冒伪劣产品进行曝光,吸引了较多的网民关注讨论。

6.2 地域分析

(图表中红色标注代表事发地与关注度前三地区相关)

由上图可知,选取3月份的十个热点事件中,有5个事件的网民关注度前三地区与事发地密切相关,可见网民群体对所在地发生的热点事件关注度较高。北京对9个热点事件的关注度都位列第一,可见北京相对于其他地域网民活跃程度较高,对热点事件有较高的参与度。

另外,霍金去世一事,最高关注度为广东,2017年由霍金出任形象大使的NEXT IDEA腾讯创新大赛,全国巡展第一站定于广东深圳,给公众提供了近距离“接触”霍金的机会,活动在当地反响强烈,而且广东各层面人群分布丰富,网民基数较大,网络基础设施健全,因此霍金去世引发了广东网民的最高关注度。

部分重大的政策性热点事件,容易获得政策影响较多的地域以及网民活跃度高的地域的网民的关注,如在“教育部全面取消全国性高考加分项目”事件中,北京的关注度位列第一,因北京是全国的教育文化中心,网民对教育方面的政策变动较为敏感,故北京网民的关注度最高。北京、广东、上海对热点事件的关注度多次上榜,不仅说明了这些地区的传统媒体与自媒体较为发达,媒体发表的报道在推动网民对事件的关注度上有较大的作用,也说明了发达地区对热点事件有着较高的敏感度。

七、重点舆情事件:国务院机构改革

网络标签:机构改革  国务院改革  职能优化  26个部门  退役军人事务部

 

(图片来源:视觉中国

简介:2018年3月13日,国务院机构改革方案公布。根据改革方案,国务院正部级机构减少8个,副部级机构减少7个。除国务院办公厅外,国务院设置组成部门为26个。改革着重推进重点领域和关键环节的结构职能优化和调整,提高政府执行力。3月17日,十三届全国人大一次会议表决通过了关于国务院机构改革方案的决定,批准了这个方案。相关舆情量在3月13日到达顶峰。

一、改革方案一览

二、历次改革回顾

本轮改革之前,我国分别在1982年、1988年、1993年、1998年、2003年、2008年和2013年进行了七次规模较大的政府机构改革。

三、传播趋势

3.1 传播趋势

 

3月13日,国务院机构改革方案提请十三届全国人大一次会议审议,新华社、人民网等媒体第一时间关注并报道了改革方案,与此同时,@人民日报@中国日报等媒体官微陆续发布“读懂国务院组成部门调整”“新部门用英文这么说”等机构改革相关微博,引发网民广泛关注,舆情热度在当天即达到高峰,之后热度逐渐回落。

3.2 传播平台

 

全网有关“国务院机构改革”信息,微博平台的讨论量最高,其次是新闻网站、新闻客户端@人民日报、@中国日报@新华视点等多家媒体官微均发布了国务院机构改革的相关信息,引发网民转发关注与讨论,其中仅人民日报发布的一条“读懂国务院组成部门调整”的博文就被转发5万余次,评论近2万条。新闻网站及时报道、转载官方消息并进行详细解读,使得权威消息的覆盖面在短时间内迅速扩大。新闻客户端拥有庞大的用户群,同时也是新闻媒体的重要传播平台,人民日报、今日头条等新闻客户端都及时发布了相关信息,人民日报客户端3月13日发布的《重磅,国务院机构改革方案来了,这些新部门将亮相》一文,浏览量高达1.12亿人,网民跟评2000余条。

四、倾向性分析

4.1 媒体报道

 

国务院机构改革方案公布后,29%的媒体聚焦机构改革方案提请审议与通过,“新华社”“人民网”等央级媒体及时发布报道,“新浪网”“凤凰网”等媒体则作转载报道。26%的媒体发文解读机构改革的背景及意义,《中国日报》撰文称改革的背景其中之一是党和国家机构属于上层建筑,必须适应经济基础的要求,“央广网”发文指出机构改革方案对进一步转变政府职能、建设人民满意的服务型政府,意义重大深远。

20%的媒体盘点改革中的出现的新机构及职能,“东方网”、“财新网”、《解放军报》等发文报道了改革中裁撤、合并部委的情况并对新出现的机构职能作了解读。12%的媒体关注社会各界热议国务院机构改革,“中国经济网”报道称,连日来,各地干部群众高度关注国务院机构改革方案,大家认为,改革方案适应新时代新目标新要求和我国社会主要矛盾变化。8%的报道转自外媒,主要是解读与观点类文章,如“中国网”转载《联合早报》的文章指出以外交为导向的新机构符合中国未来发展战略的需要,目的是强化中国走向世界舞台的自信。

此外,5%的媒体报道了历次机构改革、人事变动、学习机构改革精神等。

4.2 网民话题

 

国务院机构改革方案公布后,有39%的网民表示支持,认为这是精简机构,提高效率的举措。另外有25%的网民关注组建退役军人事务部,这部分网民一方面认为军人保家卫国,理应让他们退役后获得更好的保障,另一方面则希望该部门成立后,能够办好事、办实事,切实解决军人的后顾之忧。

16%的网民讨论计生委退出历史舞台,网民认为,计生委这个极具时代特色的产物,只适合特殊时期,而现在中国已经步入老龄化社会,计生委的存在失去了它的意义,及时撤销计生委,无疑是明智的选择。有13%的网民议论文化部和国家旅游局的合并,认为这有利于中国文化走出国门,提高中国的软实力。

7%的网民发表了其他观点,如关注广电总局的归属、环境保护部撤销后环境治理的问题等。

五、舆情热词

 

由上图可知,有关“国务院机构改革”的信息中,“改革方案”“国务院”“深化”等词提及频次较高,主要是国务院机构改革方案的公布引发网民热议,且媒体纷纷对最新的改革方案进行传播与解读。另外,这次机构改革新组建了多个部门,其中“退役军人事务部”“自然资源部”等也引发了媒体与网民的较大关注,使得“新机构”“组建”“退役军人”“自然资源”等成为了提及频次较高的词。

六、专家点评

七、外媒视角

通过对互联网上境外媒体有关“国务院机构改革”的报道进行查看,发现代表媒体相关报道如下:

(部分文字、图片来自网络,如有侵权,请及时与我们联系,我们会在第一时间删除相关内容)

蚁坊软件

鹰眼舆情观察室

2018年3月31日

(部分文字、图片来自网络,如涉及侵权,请及时与我们联系,我们会在第一时间删除或处理侵权内容。电话:4006770986 负责人:张明)

免费试用

首页

产品中心

舆情播报

关于蚁坊

加入我们